Наши Проекты
Ознакомьтесь с нашими последними проектами и примерами работ
Портфолио проектов
Некоторые из моих последних проектов
battalovksa.com
Персональный сайт-портфолио для бизнес-консультанта в Саудовской Аравии. Сайт предлагает услуги по регистрации компаний, получению виз и организации премиум-туров. Технологии: HTML, CSS, JavaScript.
Использованные Технологии:
chishmydent.ru
Информационный сайт для стоматологической клиники. Предоставляет подробную информацию об услугах, врачах и ценах. Современный дизайн и удобная навигация. Технологии: HTML, CSS, JavaScript.
Использованные Технологии:
FoodSale
Веб-приложение для заказа еды, разработанное на Next.js. Использует Prisma и SQLite для работы с данными. Интегрировано с Telegram-ботом для отправки уведомлений о заказах. Технологии: Next.js, React, Prisma, SQLite, Telegram API.
Использованные Технологии:
agentstvo
Современный и адаптивный веб-сайт для диджитал-агентства D.E.E.N. Реализованы сложные анимации, интерактивные элементы и форма обратной связи для привлечения клиентов. Технологии: HTML, SCSS, jQuery, GSAP.
Использованные Технологии:

abdulllah111
Персональный сайт-визитка, демонстрирующий профиль GitHub, статистику активности и ключевые проекты. Этот репозиторий служит центральным хабом для обзора моих работ и навыков. Технологии: GitHub Pages, HTML, CSS.
Использованные Технологии:

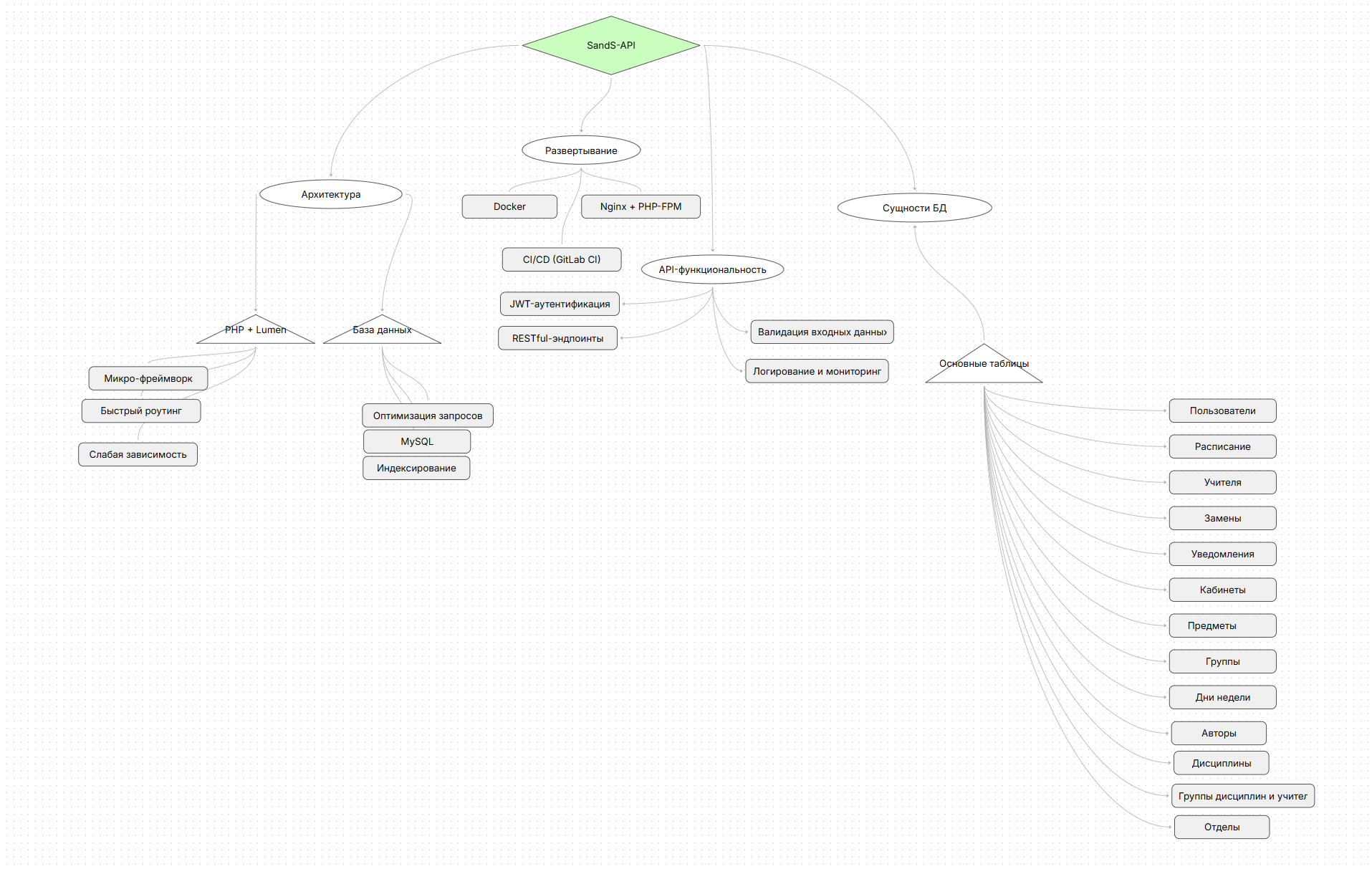
SandS-API
Высокопроизводительное API, разработанное на PHP микро-фреймворке Lumen. Идеально подходит для создания быстрых и легковесных веб-сервисов. Технологии: PHP, Lumen, MySQL.
Использованные Технологии:

assistantBotPython
Голосовой ассистент на Python, способный распознавать и обрабатывать аудио-команды. Интегрирован с сервисами для работы с аудиофайлами, что позволяет выполнять задачи в режиме "hands-free". Технологии: Python, Vosk, SpeechRecognition.
Использованные Технологии:
bot_for_yandex_maps
Telegram-бот с бэкендом на Flask для взаимодействия с API Яндекс.Карт. Реализована система управления подписками и лицензионными ключами. Пользователям также доступно для скачивания десктопное приложение. Технологии: Python, Flask, SQLite, Yandex Maps API.
Использованные Технологии:
botTopYandex
Telegram-бот для автоматизации SEO-задач в Яндексе. Бэкенд на Flask и использование Selenium для веб-скрейпинга и автоматизации позволяют отслеживать и улучшать позиции сайта в поисковой выдаче. Технологии: Python, Flask, Selenium, SQLite.
Использованные Технологии:
company_search_IdentityServer
Централизованный сервер аутентификации на базе IdentityServer4 для экосистемы проектов. Обеспечивает безопасное и надежное управление доступом. Использует SQLite для хранения конфигурации. Технологии: .NET, C#, IdentityServer4, SQLite.
Использованные Технологии:
docs
Стартовый шаблон для создания элегантной и функциональной документации с использованием Mintlify. Включает готовые примеры и широкие возможности для кастомизации. Технологии: Mintlify, Markdown.
Использованные Технологии:
gentle-smile-booking
Система онлайн-бронирования, разработанная на Next.js, React, TypeScript и shadcn-ui. Позволяет клиентам легко записываться на прием, а администраторам управлять расписанием. Технологии: Next.js, React, TypeScript, shadcn-ui.
Использованные Технологии:
ML-DS-Learning
Образовательный проект, посвященный изучению машинного обучения и науки о данных. Включает Jupyter-ноутбук с реализацией линейной регрессии и анализом набора данных Titanic с Kaggle. Технологии: Python, Jupyter, Pandas, Scikit-learn.
Использованные Технологии:
PinterestAutoPost_public
Публичная версия приложения для автоматического постинга на Pinterest. Демонстрирует навыки веб-автоматизации и работы с Selenium. Технологии: .NET 7, C#, Selenium.
Использованные Технологии:
test_task-3_Akelon
Тестовое задание: консольное приложение на C# для обработки данных из Excel-файлов. Использует библиотеку ClosedXML для чтения и записи данных в формате .xlsx. Технологии: C#, .NET, ClosedXML.
Использованные Технологии:
Vitasmart
Бэкенд-проект на .NET 7, построенный по принципам чистой архитектуры. Включает Domain, Application, EntityFramework и WebApi слои. Использует AutoMapper для маппинга объектов и PostgreSQL в качестве СУБД. Технологии: .NET 7, C#, Clean Architecture, Entity Framework, AutoMapper, PostgreSQL.
Использованные Технологии:
Zaim-back-front-
Веб-приложение 'Кредитный калькулятор'. Бэкенд на .NET 7 выполняет расчеты, а фронтенд на jQuery и Bootstrap предоставляет удобный пользовательский интерфейс для ввода данных и отображения результатов. Технологии: .NET 7, C#, jQuery, Bootstrap.
Использованные Технологии:
kadastrn.ru
Сайт CRM Кадастровое агенство, онлайн записи и админ панели для Кадастрового агенства.
Использованные Технологии:
Battalov_Emiz
Элегантный и продающий лендинг для натурального напитка 'EMIZ'. Сайт знакомит с продуктом, его преимуществами и предоставляет прямые ссылки для покупки на маркетплейсах Ozon и Wildberries. Технологии: HTML, CSS, JavaScript.
Использованные Технологии:

AI_Assistent
Многофункциональный Telegram-ассистент, построенный на микросервисной архитектуре с использованием .NET 7, gRPC и RabbitMQ. Взаимодействует с Python-клиентом для обработки запросов к нейронным сетям, поддерживая историю чата для каждого пользователя. Технологии: .NET 7, C#, gRPC, RabbitMQ, Python, Docker.
Использованные Технологии:

AI_AgenBot
Интеллектуальный Telegram-бот на Python, функционирующий как агент, использующий предопределенный набор промптов и внешних сервисов для ведения диалога и выполнения задач пользователя. Бот способен на сложное взаимодействие благодаря продуманной логике. Технологии: Python, Aiogram, OpenAI API.
Использованные Технологии:

logistics-bot-framework
Фреймворк для создания логистических ботов. Разработан на Vite, React, TypeScript и shadcn-ui. Предоставляет базовую структуру и компоненты для быстрой разработки чат-ботов в сфере логистики. Технологии: Vite, React, TypeScript, shadcn-ui.
Использованные Технологии:

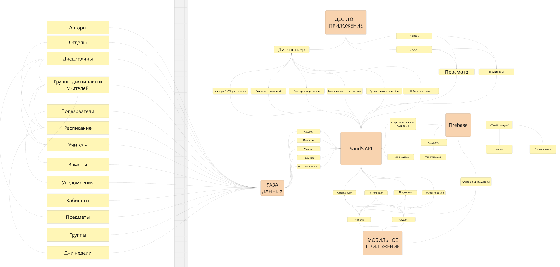
SandSMobile
Кроссплатформенное мобильное приложение, разработанное на Flutter. Использует Firebase для сбора аналитики, отправки push-уведомлений и отслеживания сбоев. Технологии: Flutter, Dart, Firebase.
Использованные Технологии:

battalov_voice_bot
Интерактивный голосовой бот на Python, который может взаимодействовать с сервисом HeyGen для генерации видео-контента на основе голосовых команд. Сложная структура с хендлерами и командами обеспечивает гибкость и расширяемость. Технологии: Python, Aiogram, HeyGen API.
Использованные Технологии:
Znaniya
Образовательное crm веб-приложение для компании БРСК (Башкирский регистр социальных карт) на .NET 6. Использует ASP.NET Core Identity для аутентификации и авторизации. Интеграция с WYSIWYG-редактором CKEditor позволяет пользователям легко создавать и редактировать контент. Технологии: .NET 6, C#, ASP.NET Core Identity, Entity Framework, SQL Server, CKEditor.
Использованные Технологии:
botTopYandex_releas
Релизная версия Telegram-бота для SEO-специалистов. Предназначен для автоматизации продвижения сайтов в топ поисковой выдачи Яндекса. Стабильная и оптимизированная версия проекта botTopYandex. Технологии: Python, Flask, Selenium, SQLite.
Использованные Технологии:
company_search_web_client
Веб-клиент на .NET 7 MVC для взаимодействия с API поиска компаний. Реализована аутентификация через OpenIdConnect. AutoMapper используется для маппинга моделей. Технологии: .NET 7, C#, MVC, OpenIdConnect, AutoMapper.
Использованные Технологии:
emiz-refresh-landing-site
Яркий и динамичный лендинг, созданный на стеке Vite, React, TypeScript и shadcn-ui. Привлекает внимание к продукту и побуждает к действию. Технологии: Vite, React, TypeScript, shadcn-ui.
Использованные Технологии:
lash-brow-booking
Веб-приложение для онлайн-записи на косметические услуги. Разработано на Vite, React, TypeScript и shadcn-ui, что обеспечивает быстрый и отзывчивый интерфейс. Технологии: Vite, React, TypeScript, shadcn-ui.
Использованные Технологии:
PdfSelSite
Одностраничный сайт, предназначенный для продажи PDF-файла. Включает страницу продаж, политику конфиденциальности и оферту. Эффективное решение для продажи цифровых товаров. Технологии: HTML, CSS, JavaScript.
Использованные Технологии:
sites-portf
Сайт-портфолио, созданный с помощью no-code инструмента Framer. Демонстрирует умение быстро создавать стильные и анимированные одностраничные сайты. Технологии: Framer.
Использованные Технологии:
TicTacToe
REST API для классической игры "крестики-нолики" на .NET 7. Бэкенд реализован с использованием паттернов Mediator и CQRS. В качестве базы данных используется PostgreSQL. Технологии: .NET 7, C#, CQRS, MediatR, PostgreSQL.
Использованные Технологии:
Vizitka
Персональный сайт-визитка с ярким и запоминающимся дизайном. Использует GSAP для создания сложных и плавных анимаций. Содержит ссылки на социальные сети и портфолио. Технологии: HTML, CSS, JavaScript, GSAP.
Использованные Технологии:

forum.battalovksa.com
Сайт под ключ для "Бизнес-Форум Предпринимателей-Мусульман в Джидде" + интеграция с CRM Bitrix24
Использованные Технологии:
ComputerRepairService
Простой и понятный статический сайт для сервисного центра по ремонту компьютеров. Предоставляет всю необходимую информацию: перечень услуг, прайс-лист и контакты. Технологии: HTML, CSS, JavaScript.
Использованные Технологии:
saudi-vip-residences
Веб-сайт для элитной недвижимости в Саудовской Аравии. Разработан на Vite, React, TypeScript и shadcn-ui. Отличается премиальным дизайном и высокой производительностью. Технологии: Vite, React, TypeScript, shadcn-ui.
Использованные Технологии:

AI_TelegramBot_from_Nasim-public_version-
SMM-ассистент на базе AI для Telegram. Бот помогает с созданием контента и управлением социальными сетями. Включает админ-панель для управления пользователями и мониторинга истории запросов. Технологии: Python, Aiogram, SQLite, OpenAI API.
Использованные Технологии:

SandS.Net6
WPF-приложение на .NET 6 для десктопных платформ. Использует MaterialDesignThemes для создания современного интерфейса и DevExpressMvvm для реализации паттерна MVVM. Интегрировано с MySql и умеет работать с Word-документами. Технологии: .NET 6, C#, WPF, MVVM, Material Design, MySQL.
Использованные Технологии:

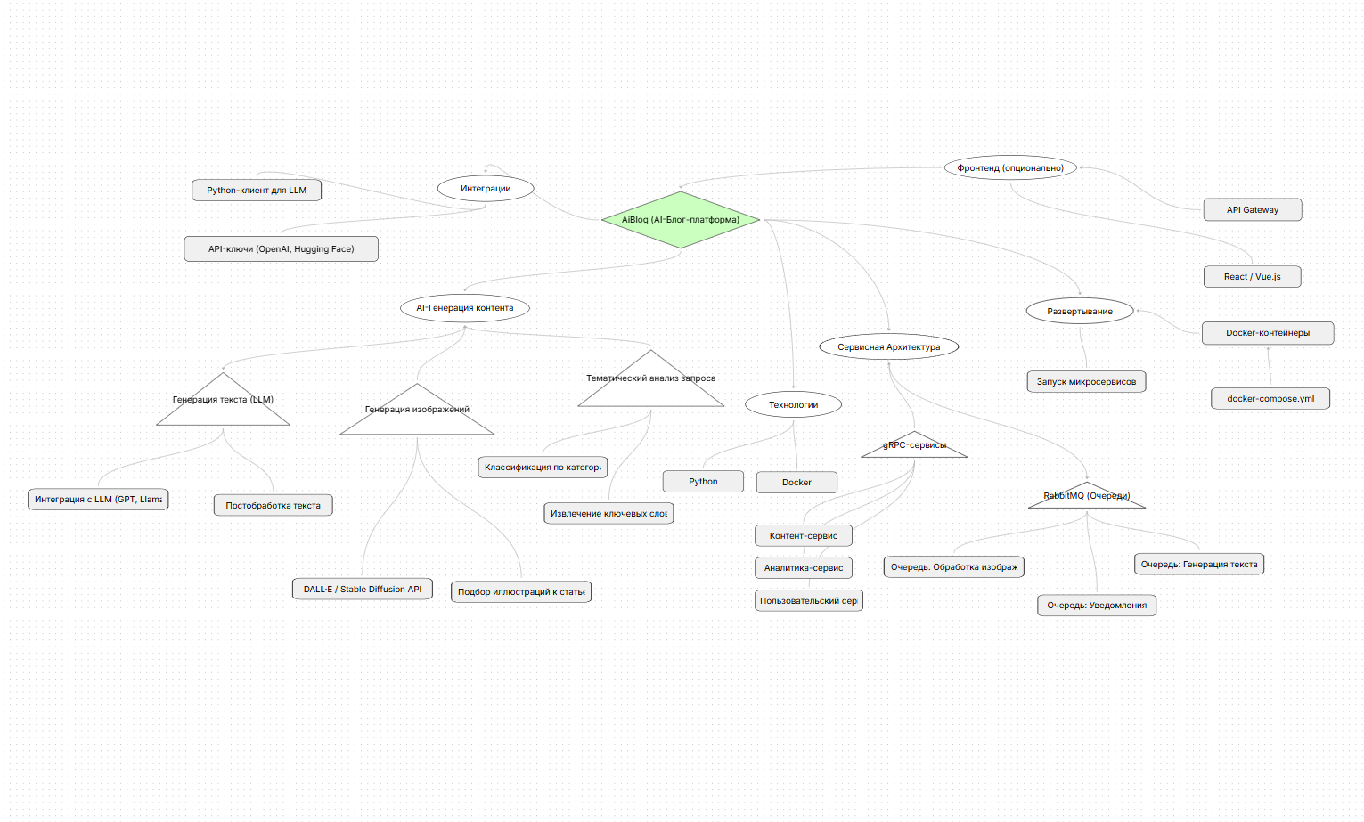
AiBlog
Прототип блог-платформы, использующей AI для генерации контента. Архитектура на gRPC и RabbitMQ обеспечивает асинхронное взаимодействие между сервисами. Python-клиент интегрирован для работы с нейронными сетями. Технологии: Python, gRPC, RabbitMQ, Docker.
Использованные Технологии:

BattalovBot
Специализированный Telegram-бот для бренда 'Battalov'. Использует базу данных SQLite для хранения информации и обеспечения персонализированного взаимодействия с пользователями. Технологии: Python, Aiogram, SQLite.
Использованные Технологии:
BotSalePdf
Автоматизированный Telegram-бот для продажи PDF-файлов. Использует aiogram 3.x и FSM для создания воронки продаж. Интегрирован с платежной системой Robokassa для приема платежей. Технологии: Python, Aiogram, FSM, Юкасса API.
Использованные Технологии:
company_search
Масштабируемое .NET 7 приложение для поиска компаний, построенное на принципах чистой архитектуры. Использует MediatR для реализации CQRS и PostgreSQL в качестве основной базы данных. Технологии: .NET 7, C#, Clean Architecture, CQRS, MediatR, PostgreSQL, Docker.
Использованные Технологии:
deen-digital-spark
Современное веб-приложение, разработанное на стеке Vite, React, TypeScript и shadcn-ui. Отличается высокой производительностью и современным пользовательским интерфейсом. Технологии: Vite, React, TypeScript, shadcn-ui.
Использованные Технологии:
Eurodiffusion_from_abdulllah111
Консольное приложение на .NET 7, которое моделирует сложный процесс распространения монет евро по городам Европы. Демонстрирует навыки решения алгоритмических задач. Технологии: .NET 7, C#.
Использованные Технологии:
Minimal-API-.NET-7-Todo
REST API для приложения "список задач", реализованное на .NET 7 Minimal API. Демонстрирует создание легковесных и производительных API. Интегрирован со Swagger для документации и тестирования. Использует Bearer-аутентификацию. Технологии: .NET 7, C#, Minimal API, PostgreSQL, Swagger, JWT.
Использованные Технологии:
PinterestAutoPost
Консольное приложение на .NET 7 для автоматизации публикаций на Pinterest. Использует Selenium для управления браузером и взаимодействия с веб-сайтом. Технологии: .NET 7, C#, Selenium.
Использованные Технологии:
test-task_Business-Booster
Тестовое задание: REST API для приложения "Список задач" на .NET 7. Реализована чистая архитектура, CQRS с MediatR, JWT-аутентификация и PostgreSQL. Демонстрирует глубокое понимание современных подходов к разработке бэкенда. Технологии: .NET 7, C#, Clean Architecture, CQRS, MediatR, JWT, PostgreSQL.
Использованные Технологии:
User-management-system
Комплексная система управления пользователями на .NET 7. Использует IdentityServer4 для аутентификации и авторизации. PostgreSQL применяется для хранения данных пользователей. Технологии: .NET 7, C#, IdentityServer4, PostgreSQL.
Использованные Технологии:
voice_bot
Голосовой бот на .NET 7, интегрированный с Telegram. Использует библиотеку распознавания речи Vosk для обработки голосовых команд. Архитектура на MediatR и PostgreSQL обеспечивает надежность и масштабируемость. Технологии: .NET 7, C#, Telegram API, Vosk, MediatR, PostgreSQL.